目次
ご説明
Amazon Route53にてDNSSEC設定を行います。
DS レコードを作成するためにドメインレジトラはドメイン取得したサイトで
「信頼チェーンを確立」の設定を行います。今回はOpenSRSで設定いたします。
Amazon Route53 DNSSEC
1. AWS マネジメントコンソールから「Route 53」をクリックする。
「ホストゾーン」をクリックして対象ドメインの「ホストゾーン名」をクリックする。

2. 「DNSSEC 署名」をクリックし「DNSSEC 署名 を有効化する」をクリックする。

3. 入力、選択して「KSK を作成して署名を有効化する」をクリックする。
| 項目 | 説明(入力・選択) |
|---|---|
| KSK名の指定 | お好きなアルファベットで入力してください。 |
| AWS KMS のカスタマー管理の CMK | 「カスタマー管理の CMK の作成」を選択してください。 |
| カスタマー管理の CMK の作成 | お好きなアルファベットで入力してください。 |

4. 作成完了後、「DNSSEC 証明」をクリックする。
「DS レコードを作成するための情報を表示」をクリックする。

5. OpenSRSの場合は以下の情報が必要でした。
| 項目 | 説明 |
|---|---|
| キーのタグ | 42272 |
| 署名アルゴリズム | ECDSAP256SHA256 |
| ダイジェストアルゴリズム | SHA-256 |
| ダイジェスト | 67176189C25FD92E56B70501D5A90861729DAC8E224E73818B2710F1370DBA93 |

7. OpenSRSにログインします。「Name Servers」をクリックし「Configure DNSSEC」をクリックする。
下記の内容を入力し「Save DS Records」をクリックする。
| 項目 | 説明 |
|---|---|
| Key tag | 42272 |
| Algorithm | ECDSAP256SHA256 |
| Digest Type | SHA-256 |
| Digest | 67176189C25FD92E56B70501D5A90861729DAC8E224E73818B2710F1370DBA93 |

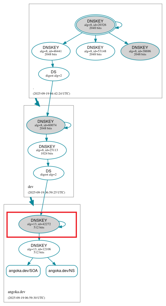
確認方法
1. こちらでDNSSECが設定されたか確認をいたします。ドメイン名を入力してください。
https://dnssec-analyzer.verisignlabs.com/qualys.network
特にエラーがでてなれば問題はないようです。

2. こちらでもDNSSECを確認いたします。ドメイン名を入力してください。
赤枠をクリックして「Status:SECURE」なら問題はないようです。


